天辰官方:《数造新实体——数字技术赋能实体经济案例研究(2023年)》蓝皮书发布
北京1月24日电 (记者王震)近日,由经济民生编辑部、财经研究院数字经济研究中心编写的《数造新实体——数字技术赋能实体经济案例研究(2023年)》蓝皮书正式发布。蓝皮书指出,当前我国数实融合发展的顶层设计不断完善,数字基础支撑夯实;产业实践更加务实,数字场景日益丰富;新质生产力加速形成,创新动能持续释放。

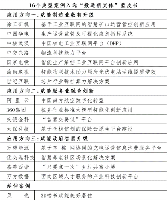
《数造新实体——数字技术赋能实体经济案例研究(2023年)》蓝皮书
2021年,《中华人民共和国国民经济和社会发展第十四个五年规划和2035年远景目标纲要》提出,打造数字经济新优势,充分发挥海量数据和丰富应用场景优势,促进数字技术与实体经济深度融合,赋能传统产业转型升级,催生新产业新业态新模式,壮大经济发展新引擎。此后,“数实融合”被写入多份中央重要政策文件,并在党的二十大报告中被再次强调。
为推动数字经济与实体经济深度融合,加快传统产业数字化转型升级,2022年4月,“数造新实体——数字技术赋能实体经济”的课题研究,征集到70多家企业的200余项实践案例,14个具有行业典型性、先进性的实践案例写入蓝皮书。
2023年,再次启动“数造新实体——数字技术赋能实体经济”课题研究,紧密结合中央“加强科技创新、建设现代化产业体系”的最新要求,以数字技术为箭、以发展实体经济为靶心,重点征集展示数实融合在“加快传统产业高端化、智能化、绿色化升级改造”“培育壮大战略性新兴产业”“发展数字经济和现代服务业”“开辟新领域、新赛道,培育竞争新优势”等方面具有创新性、代表性和借鉴意义的典型案例。
课题得到了来自国务院发展研究中心、发改委产业所、中国国际经济交流中心、中国工业经济联合会、中国国家创新与发展战略研究会、中国电子学会政策研究与国际合作中心、中科院软件研究所、中科院科技战略咨询研究院、中国工业互联网研究院、中国信息通信研究院、清华大学互联网治理研究中心、中央财经大学中国互联网经济研究院、浙江大学机械工程学院等单位的专家学者大力支持。
截至2023年7月31日,课题组征集到来自200多家企业的近300项实践案例,集中展示了人工智能、大数据、云计算、边缘计算、区块链等数字技术在工业互联网、智慧城市、数字乡村、金融科技、生成式人工智能、网络安全等20余个产业方向的创新应用,进一步扩大案例库的行业覆盖面和案例典型性。经过专家组研讨、评选,最终来自徐工矿机、中核武汉、阿里云、交银金科等16家单位的案例入选今年的蓝皮书。


点击图片查看案例库
蓝皮书深入阐述了当前我国数实融合发展的现状、特点与趋势,重点展示了数字技术与实体经济在不同实体产业深度融合,赋能制造业数智升级、服务业融合创新、政府智慧建设的创新成果。
一、顶层设计不断完善,数字基础支撑夯实
实体经济是全面建设社会主义现代化国家的坚实基础,推动实体经济的高质量发展是建设现代化产业体系的核心。我国数字基础设施建设持续夯实,为推动数实融合发展提供了有力支撑。当前,我国网络基础实现跨越式发展,实现3G突破、4G同步、5G引领的跨越;我国5G行业应用已融入国民经济,全国“5G+工业互联网”项目超过8000个;算力基础发展成效显著,算力核心产业规模达到1.8万亿元;物联网连接数今年有望超过23亿,正从万物互联迈向万物智联。
二、产业实践更加务实,数字场景日益丰富
当前,我国数实融合的广度深度正在持续拓展,已经成为推进产业智能化、绿色化、融合化发展,加快建设现代化产业体系的关键变量。在蓝皮书收录的案例中,徐工矿机智慧矿山案例为传统采矿企业带来了“智慧无人采矿”的变革,实现设计、生产、运营管理等环节安全、高效、经济、绿色发展;360集团的人工智能大模型,创新应用于税务服务领域;嘉善西塘的“只要点一次”乡村共富小屋,探索数字化服务乡村振兴。我们可以看到,当前数实融合在各个行业、产业的数智化应用更加务实,数字场景日益丰富。
三、新质生产力加速形成,创新动能持续释放
从“神威·太湖之光”超级计算机,到北斗三号全球卫星导航系统,再到“东数西算”工程全面推进,我国数字技术创新、融合成果不断丰富,数实深度融合正推动新质生产力加速形成,持续释放科技创新的动能,为产业链、价值链和供应链带来系统性、重塑性的战略机遇,呈现出“战略性新兴产业集群融合发展”“平台企业开拓出海新赛道”“数字经济和现代服务业加速融合”等新趋势、新亮点。
四、“政产学研用”须更加协同,推进数实深度融合
当前我国数实融合发展仍存在关键核心技术“卡脖子”、各地产业数字化发展不平衡、中小企业数字化转型处于起步阶段、传统产业数字化发展相对较慢等问题。在加快形成新质生产力、推进现代化产业体系建设的背景下,“政产学研用”各方应携手并进,加力关键技术攻关,加快培育创新生态;针对重点行业、重点领域推动数字化转型行动,推进数实融合全方位、深层次赋能新型工业化,为经济社会高质量发展提供坚实支撑。
新时代新征程,推动数字技术与实体经济深度融合发展,已成为实现高质量发展的重要驱动力。蓝皮书中展示的这些案例、成果,既是产业界积极主动适应和引领新一轮产业科技变革的鲜活例证,也成为响应发展新质生产力、建设现代化产业体系要求的生动实践。
相关新闻:
- 天辰:周边游、“新中式”民俗游成主力军 2024-06-08
- 天辰娱乐:海上“油”路 青春“挺进”超深2024-06-08
- 天辰注册:证监会就《中国证监会行政处罚裁2024-06-08
- 天辰官方:《财米油盐》| “三百六十行”2024-06-07
